● Generating Fault Location Signal
● Detection of L1 and L2 disconnection
● LED indicators: On, Comm, Test
● CAN bus
● Auxiliary power supply: DC24V

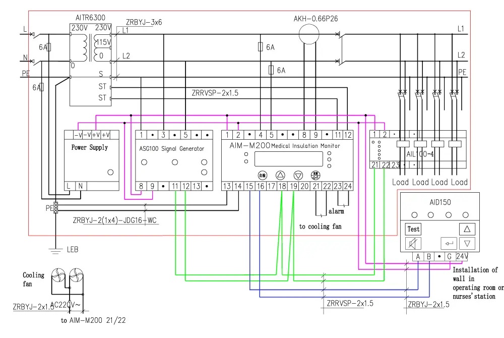
02 Wiring

03 Network


| Auxiliary power | Voltage | DC24V |
| Power consumption | 2VA | |
| Monitored system | Rated voltage | 0-242V AC |
| Frequency | 45-60HZ | |
| Location signals | Location voltage | <25V |
| Location current | <1mA | |
| Fault location | Maximum channels | 4 |
| Response time | <2s | |
| Communication | Bus | CAN |
| Protocol | Custom protocol |